Orion Gateway
Orion loudspeakers: gateway to auditory realism
Skip to content
Home
Orion
Linkwitz Orion Loudspeakers
Orion 3.2 Treble Shelf Filter
Orion 3.2.1 Mid/Upper Bass Level Change
Woofer Protection Limiter
Hubble
The Hubble Super Regulator
Balrog
The Balrog Turntable
Anatomy of a Balrog
Arm and Cartridge Alignment
AN1651/Curcio
The AN1651 Curcio Phono Preamp
Phono Preamp Shootout
Blog
&c.
Colophon
←
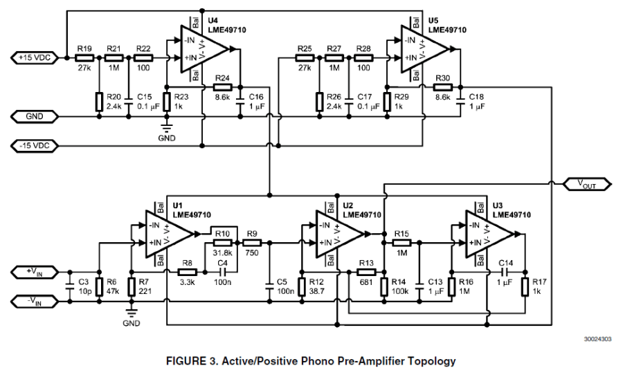
The AN1651/Curcio Phono Preamp
schematic
By
oriongateway
|
Published
December 30, 2010
|
Full size is
974 × 590
pixels
deadbug detail
Schematic for AN1651/Curcio Phono Preamp with Active/Passive EQ
Like
Loading...
Bookmark the
permalink
.
Leave a comment
Cancel reply
Δ
Privacy & Cookies: This site uses cookies. By continuing to use this website, you agree to their use.
To find out more, including how to control cookies, see here:
Cookie Policy
Subscribe
Subscribed
Orion Gateway
Sign me up
Already have a WordPress.com account?
Log in now.
Orion Gateway
Subscribe
Subscribed
Sign up
Log in
Copy shortlink
Report this content
View post in Reader
Manage subscriptions
Collapse this bar
%d
Design a site like this with WordPress.com
Get started